mobile menu icon P2R logo

Vehicle Exploded View - VESPA VESPA PRIMAVERA 50 E4 2024 (EMEA) VESPA

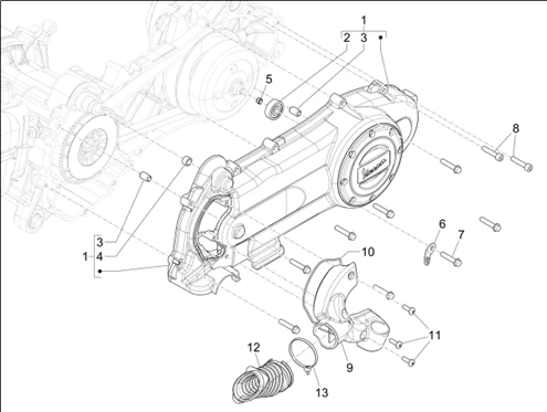
Moteur : 01.15 COUVERCLE CARTER - REFOIDISSEMENT CARTER
Couvercle carter - Refoidissement carter
Search
1A023422 - TRANSMISSION COVER WITH I.P.

1

P2R reference P2R reference
Maker reference Maker reference
More information

Quantity required : 1

BEARING FOR TRANSMISSION HOUSING "PIAGGIO GENUINE PART" 50 TYPHOON, NRG, LIBERTY, ZIP/GILERA 50 STALKER, RUNNER/APRILIA 50 SR/VESPA 50 LX -82521R

2

P2R reference P2R reference
Maker reference Maker reference
More information

Quantity required : 1

CRANKCASE PIN Ø9,5 "PIAGGIO GENUINE PART" COMMON FOR ALL THE RANGE -B015956

3

P2R reference P2R reference
Maker reference Maker reference
More information

Quantity required : 2

BRONZE RING Ø12XØ8X8 "PIAGGIO GENUINE PART" COMMON TO ALL THE RANGE SCOOTER/MAXISCOOTER -431860

4

P2R reference P2R reference
Maker reference Maker reference
More information

Quantity required : 1

COMPENSATOR RING ON MAIN PULLEY AXLE "PIAGGIO GENUINE PART" COMMON TO ALL THE RANGE SCOOTERS 50 cc -478197

5

P2R reference P2R reference
Maker reference Maker reference
More information

Quantity required : 1

844964 - COLLIER

6

P2R reference P2R reference
Maker reference Maker reference
More information

Quantity required : 1

SCREW - M6X30 "PIAGGIO GENUINE PART" COMMON TO ALL THE RANGE MAXISCOOTER -B016792

7

P2R reference P2R reference
Maker reference Maker reference
More information

Quantity required : 8

1A011419 - VIS

8

P2R reference P2R reference
Maker reference Maker reference
More information

Quantity required : 2

B018971 - COUVERCLE DE REFROIDISSEMENT

9

P2R reference P2R reference
Maker reference Maker reference
More information

Quantity required : 1

435251 - JOINT

10

P2R reference P2R reference
Maker reference Maker reference
More information

Quantity required : 1

SCREW - FOR VARIATOR COOLING COVER "PIAGGIO GENUINE PART" GILERA RUNNER / PIAGGIO NRG, TYPHOON, ZIP/ VESPA ET4, LX , S ,PRIMAVERA, SPRINT -435295

11

P2R reference P2R reference
Maker reference Maker reference
More information

Quantity required : 3

1B001009 - MANCHON

12

P2R reference P2R reference
Maker reference Maker reference
More information

Quantity required : 1

257134 - COLLIER

13

P2R reference P2R reference
Maker reference Maker reference
More information

Quantity required : 1

All the exploded views of this vehicle

Filter :
Or choose :